Care Services


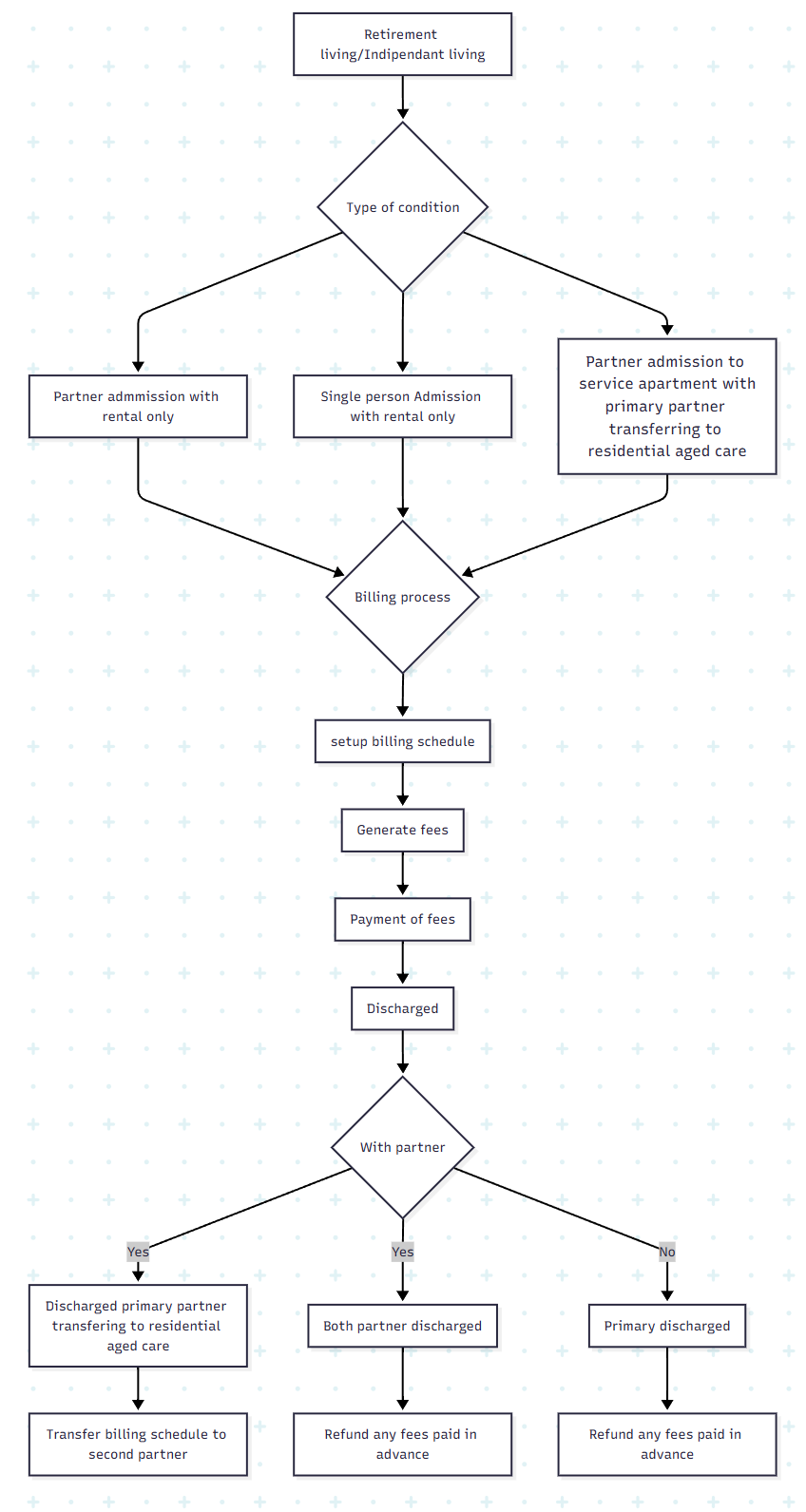
Retirement living/Independent living

  • Single person admitted to service apartment with rental only.
    • Admission, setup billing schedule, generate fees, payment of fees.
    • Discharged and refund any fees paid in advance.
  • Partner admission, admitted to service apartment with rental only.
    • Setup billing schedule on primary partner.
    • Generate fees, payment of fees, discharged both partner and refund any fees paid in advance.
  • Partner admission to service apartment with primary partner transferring to residential aged care.
    • Setup billing schedule on primary partner.
    • Generate fees, payment of fees,
    • Discharged primary partner and transfer billing schedule to second partner.

      Retirement living-a-b-c
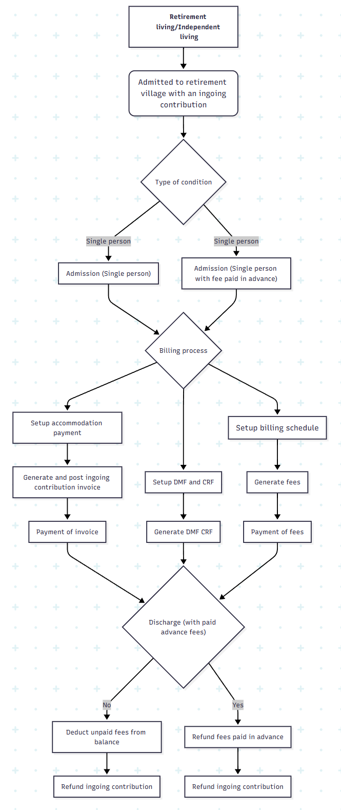
  • Single person admitted to retirement village with an ingoing contribution.
    • Admission, setup billing schedule, and accommodation payment
    • Generate fees, payment of fees
    • Create and post ingoing contribution invoice and payment of invoice.
    • Generate DMF and CRF.
    • Discharge
    • Deduct unpaid fees from balance
    • Refund ingoing contribution.
  • Single person admitted (with fees paid in advance) to retirement village with an ingoing contribution.
    • Admission, setup billing schedule, and accommodation payment
    • Generate fees, payment of fees
    • Create and post ingoing contribution invoice and payment of invoice
    • Generate DMF and CRF
    • Discharge
    • Refund fees paid in advance
    • Refund ingoing contribution
      Retirement living-Independent living-d-e
  • Partner admission to retirement village with an ingoing contribution.
    • Admission, setup billing schedule, and accommodation payment on primary partner.
    • Generate fees, payment of fees
    • Create and post ingoing contribution invoice and payment of invoice.
    • Generate DMF and CRF.
    • Discharge both partners.
    • Refunding ingoing contribution
  • Partner admission to retirement village with an ingoing contribution primary partner transferring to residential aged care.
    • Admission, setup billing schedule, and accommodation payment on primary partner.
    • Generate fees, payment of fees
    • Create and post ingoing contribution invoice and payment of invoice.
    • Generate DMF and CRF.
    • Discharge primary partner.
    • Transfer billing schedule to second partner.
    • Transfer ingoing contributions to second partner.
  • Partner admission to retirement village with an ingoing contribution second partner transferring to residential aged care.
    • Admission, setup billing schedule, and accommodation payment on primary partner.
    • Generate fees, payment of fees
    • Create and post ingoing contribution invoice and payment of invoice.
    • Generate DMF and CRF.
    • Discharge secondary partner.
    • Generate credit invoice for ingoing contributions to be used for the accommodation payment for the second partner in the residential aged care facility.
      Retirement living-Independent living-f-g-h

      Home care

  • Intake of client with low income and asset
    • Add client and the service entry.
    • Import /Integrate funding claims from the scheduling system.
    • Generate funding claims form
    • Post funding journal
    • Reconcile funding.
    • Discharge client
  • Intake of client with high income and asset
    • Add client and the service entry.
    • Import /Integrate billing transactions from the scheduling system
    • Generate billing invoices.
    • Post billing journal
    • Receive payment
    • Import /Integrate funding claims from the scheduling system
    • Generate funding claims form
    • Post funding journal
    • Reconcile funding.
    • Discharge client

Residential aged care

  • Admission of supported resident
    • Admission of resident,
    • Setup billing schedule
    • Setup Funding schedule
    • Generate fees and post billing journal
    • Processing funding claims and post funding journal
    • Receive payment of fees
    • Reconcile funding
    • Discharge client
    • Refund fees paid in advance.
      Admission of supported resident
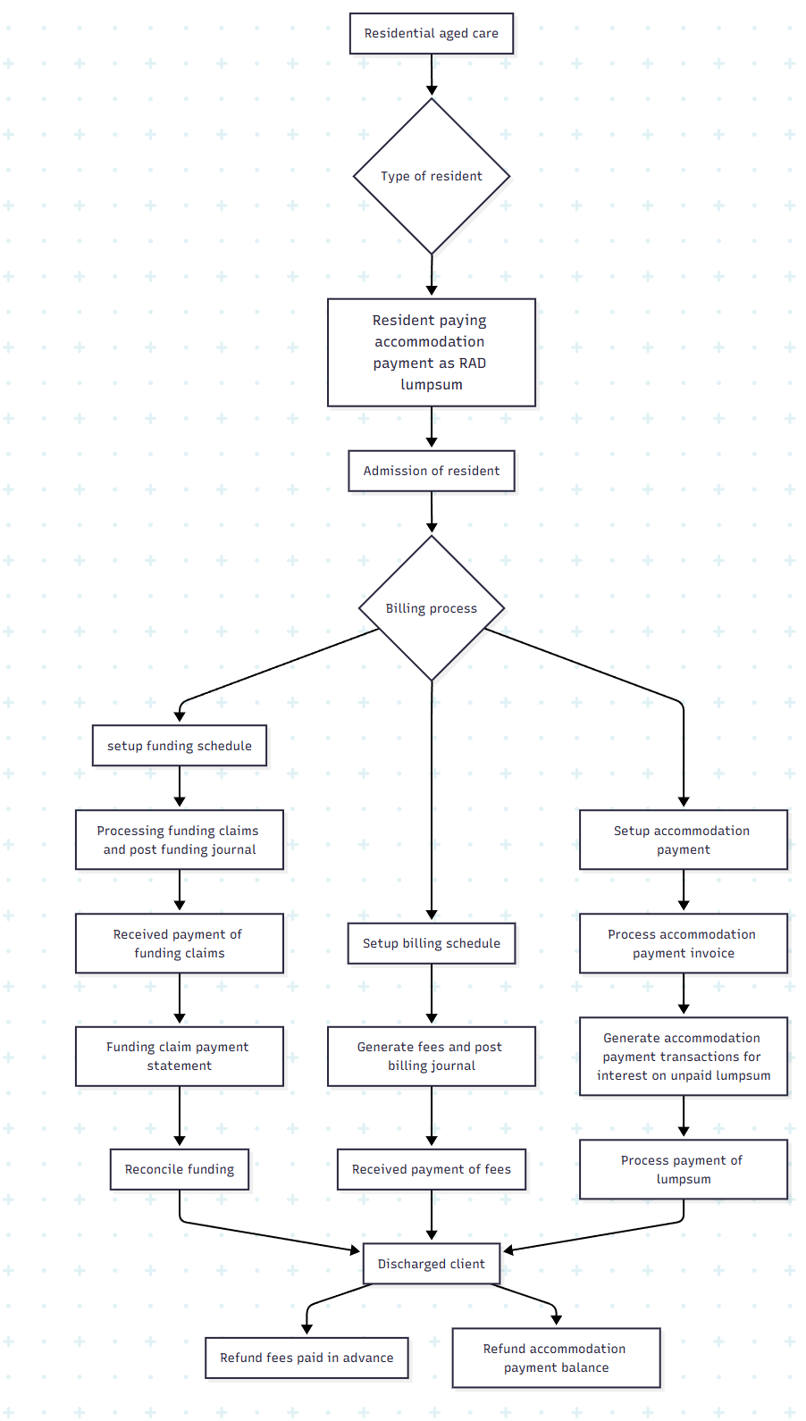
  • Admission of resident paying accommodation payment as RAD lumpsum
    • Admission of resident,
    • Setup billing schedule
    • Setup Funding schedule
    • Setup accommodation payment
    • Process accommodation payment invoice
    • Generate accommodation payment transactions for interest on unpaid lumpsum
    • Process payment of lumpsum
    • Generate fees and post billing journal
    • Processing funding claims and post funding journal
    • Receive payment of fees
    • Reconcile funding
    • Discharge client
    • Refund fees paid in advance.
    • Refund accommodation payment balance.


Residentialagedcare b) Resident paying accommodation payment as RAD lumpsum

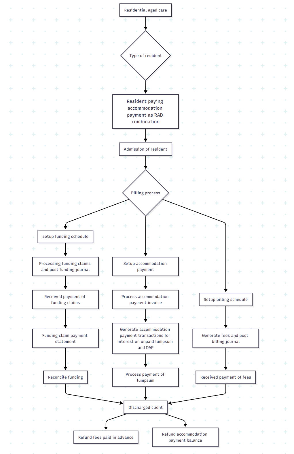
  • Admission of resident paying accommodation payment as RAD/DAP combination
    • Admission of resident
    • Setup billing schedule
    • Setup Funding schedule
    • Setup accommodation payment
    • Process accommodation payment invoice
    • Generate accommodation payment transactions for interest on unpaid lumpsum and DAP
    • Process payment of lumpsum
    • Generate fees and post billing journal
    • Processing funding claims and post funding journal
    • Receive payment of fees
    • Reconcile funding
    • Discharge client
    • Refund fees paid in advance.
    • Refund accommodation payment balance.
      Residential aged care-c-Resident paying accommodation payment as RADDAP Combination
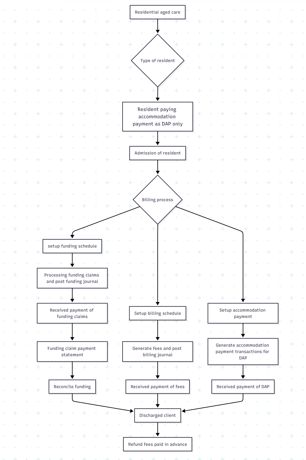
  • Admission of resident paying accommodation payment as DAP only
    • Admission of resident
    • Setup billing schedule
    • Setup Funding schedule
    • Setup accommodation payment
    • Generate accommodation payment transactions for DAP
    • Generate fees and post billing journal
    • Processing funding claims and post funding journal
    • Receive payment of fees
    • Reconcile funding
    • Discharge client
    • Refund fees paid in advance.
      Residential aged care-d-Resident paying accommodation payment as DAP only
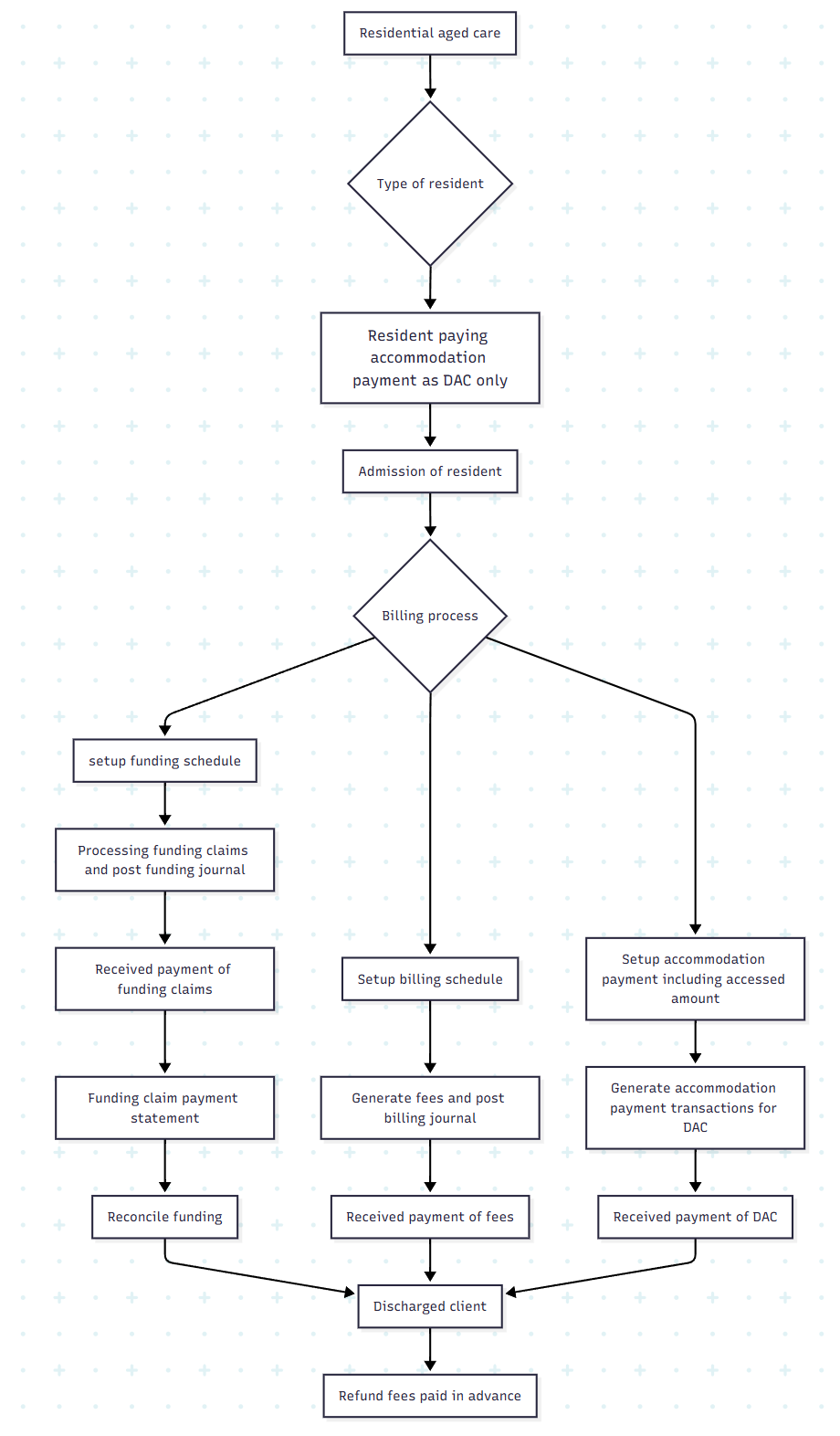
  • Admission of resident paying accommodation payment as DAC only.
    • Admission of resident
    • Setup billing schedule
    • Setup Funding schedule
    • Setup accommodation payment including assessed amount
    • Generate accommodation payment transactions for DAC
    • Generate fees and post billing journal
    • Processing funding claims and post funding journal
    • Receive payment of fees
    • Reconcile funding
    • Discharge client
    • Refund fees paid in advance
      Residential aged care-e-Resident accommodation payment as DAC only
  • Admission of resident paying accommodation payment as RAC only.
    • Admission of resident,
    • Setup billing schedule
    • Setup Funding schedule
    • Setup accommodation payment including assessed amount for DAC
    • Process accommodation payment invoice
    • Generate accommodation payment transactions for interest on unpaid lumpsum
    • Process payment of lumpsum
    • Generate fees and post billing journal
    • Processing funding claims and post funding journal
    • Receive payment of fees
    • Reconcile funding
    • Discharge client
    • Refund fees paid in advance.
    • Refund accommodation payment balance.
      Residential aged care-f-Resident paying accommodation payment as RAC only
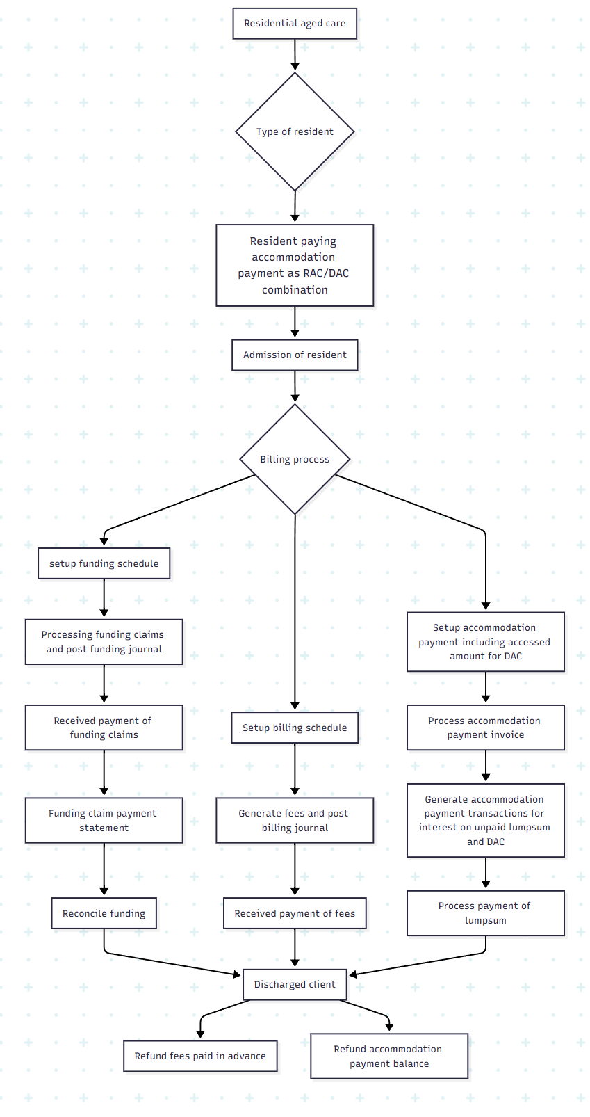
  • Admission of resident paying accommodation payment as RAC/DAC combination.
    • Admission of resident
    • Setup billing schedule
    • Setup Funding schedule
    • Setup accommodation payment including assessed amount for DAC
    • Process accommodation payment invoice
    • Generate accommodation payment transactions for interest on unpaid lumpsum and DAC
    • Process payment of lumpsum
    • Generate fees and post billing journal
    • Processing funding claims and post funding journal
    • Receive payment of fees
    • Reconcile funding
    • Discharge client
    • Refund fees paid in advance.
    • Refund accommodation payment balance.
      Residential aged care-g-Resident paying accommodation payment as RACDAC combination


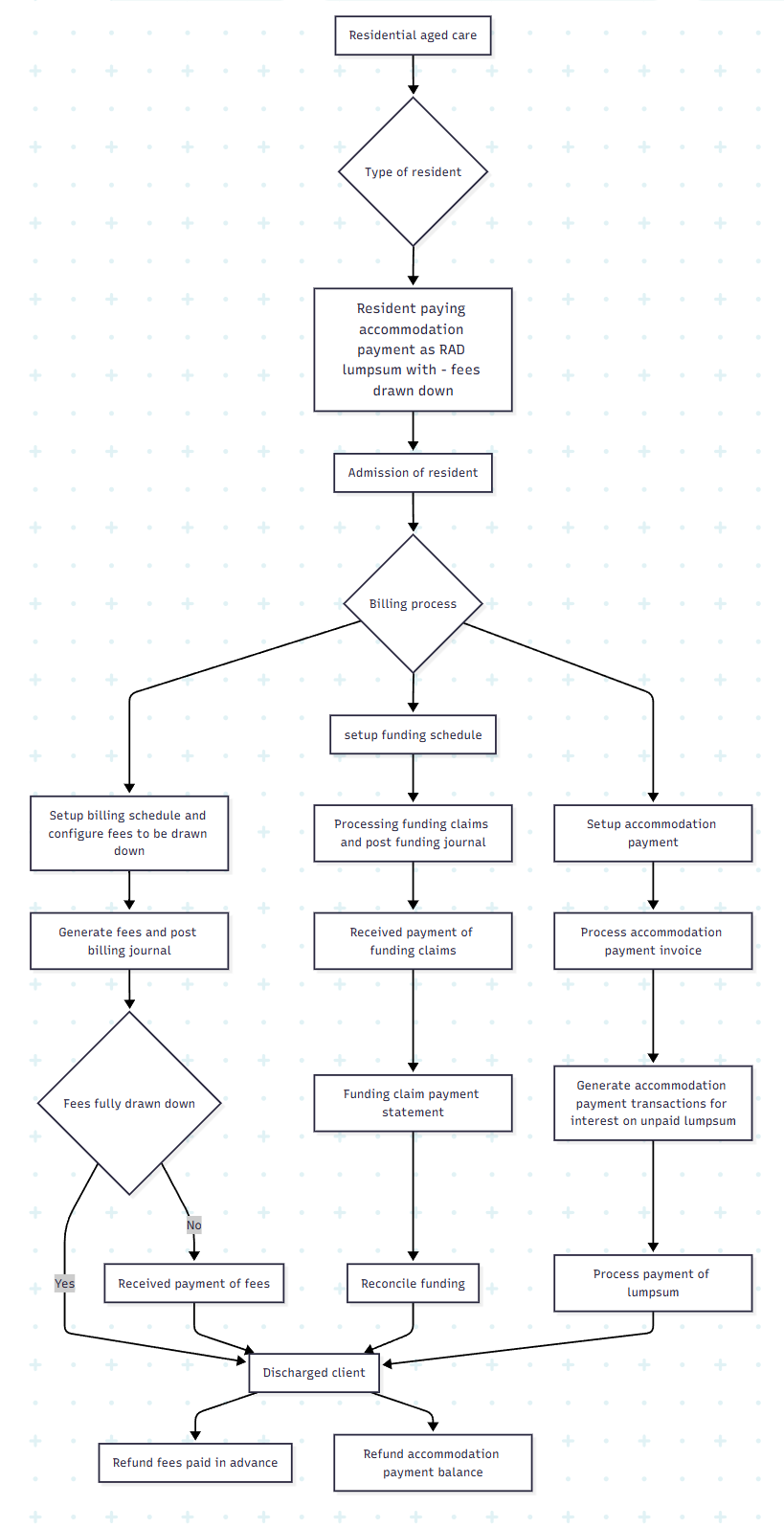
  • Admission of resident paying accommodation payment as RAD lumpsum with - fees drawn down.
    • Admission of resident,
    • Setup billing schedule and configure fees to be drawn down
    • Setup Funding schedule
    • Setup accommodation payment
    • Process accommodation payment invoice
    • Generate accommodation payment transactions for interest on unpaid lumpsum
    • Process payment of lumpsum
    • Generate fees and post billing journal
    • Processing funding claims and post funding journal
    • Receive payment of fees
    • Reconcile funding
    • Discharge client
    • Refund fees paid in advance.
    • Refund accommodation payment balance
      Residential aged care-h-Resident payment accommodation payment as RAD lumpsum with - fees drawn down
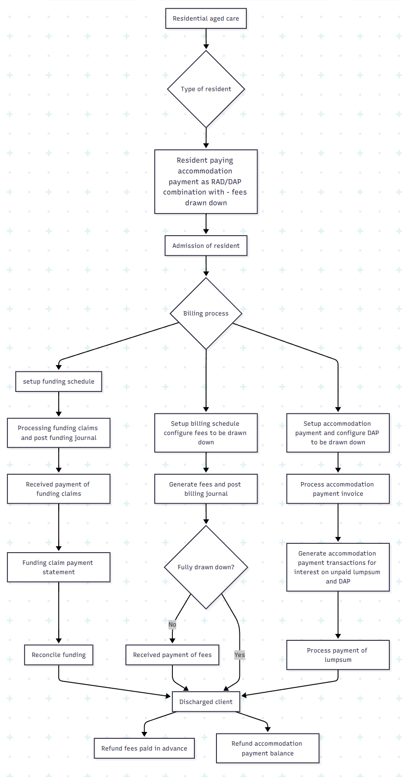
  • Admission of resident paying accommodation payment as RAD/DAP - combination with fees and DAP drawn down.
    • Admission of resident
    • Setup billing schedule
    • Setup Funding schedule
    • Setup accommodation payment and configure DAP to be drawn down
    • Process accommodation payment invoice
    • Generate accommodation payment transactions for interest on unpaid lumpsum and DAP
    • Process payment of lumpsum
    • Generate fees and post billing journal
    • Processing funding claims and post funding journal
    • Receive payment of fees
    • Reconcile funding
    • Discharge client
    • Refund fees paid in advance.
    • Refund accommodation payment balance.
      Residential aged care-i-Resident paying accommodation payment as RADDAP - combination with fees and DAP drawn down
  • Admission of resident paying accommodation payment as RAC lumpsum with fees drawn down
    • Admission of resident,
    • Setup billing schedule and configure fees to be drawn down
    • Setup Funding schedule
    • Setup accommodation payment including assessed amount for DAC
    • Process accommodation payment invoice
    • Generate accommodation payment transactions for interest on unpaid lumpsum
    • Process payment of lumpsum
    • Generate fees and post billing journal
    • Processing funding claims and post funding journal
    • Receive payment of fees
    • Reconcile funding
    • Discharge client
    • Refund fees paid in advance.
    • Refund accommodation payment balance.
      Residential aged care-j-Resident paying accommodation payment as RAC lumpsum with fees drawndown
  • Admission of resident paying accommodation payment as RAC/DAC combination with fees and DAC drawn down.

    • Admission of resident
    • Setup billing schedule and configure fees to be drawn down
    • Setup Funding schedule
    • Setup accommodation payment including assessed amount for DAC and drawn down of DAC
    • Process accommodation payment invoice
    • Generate accommodation payment transactions for interest on unpaid lumpsum
    • Process payment of lumpsum
    • Generate fees and post billing journal
    • Processing funding claims and post funding journal
    • Receive payment of fees
    • Reconcile funding
    • Discharge client
    • Refund fees paid in advance.
    • Refund accommodation payment balance
      Residential aged care-k-Resident paying accommodation payment as RACDAC combination with fees and DAC drawn down