Customer purchase order change
Prerequisites
The following setup is prerequisites for the customer purchase order change
- If required to put sales orders on hold till the purchase order confirmation has been received, assign the applicable hold code to POC pending hold code in EDI parameters.
- Create Order purpose groups to map the customer’s values to EDI order purpose groups.
- Create Order line change type groups to map customer’s value to EDI order line change type groups.
- Create Template for the document.
- Create Setting profile for the document.
- Create Validation profile for the document.
- If the customer trading partner doesn’t exist, create the new trading partner.
- Assign the Order purpose group and Order line change type group (where applicable) to the customer trading partner.
- Add and enable the customer purchase order change document to the Customer trading partner and select the applicable:
- Template
- Setting profile
- Validation profile
- Search mask
Changes to D365 Sales order
See Order line change type groups for details on how this document updates the D365 sales order
Target D365 transactions
When a purchase order change file is imported, the file name is key to identifying the customer and therefore the document template. See Trading partners at EDI > Setup > Trading partners for further details. It is based on this document template that the data within the file is identified and a record created in the EDI staging table.
There are two order purposes (Change and Cancellation) that can be processed via the Customer purchase order change document. These order purposes can be specified in Trading partners and will change the way the record is processed.
Expectation is the customer sends price inclusive of discounts.
The following Customer EDI order types and Order purposes are supported by each Customer inbound document:
| Document type |
Order type |
Order purpose |
| Customer purchase order |
Order |
Original Confirmation Cancellation |
| Customer purchase order |
Agreement |
Original |
| Customer purchase order |
Release order |
Original |
| Customer purchase order change |
Order |
Change Cancellation |
Inbound files have the following three steps:
- Import - Imported file can be viewed in EDI > Files > Inbound files
- Import to staging - Imported file is processed to staging record/s. The staging record/s can be viewed at EDI > Documents > Customer documents > Customer purchase order change
- Staging to target - The staging record/s is processed to the target Sales order (Accounts receivable > Orders > All sales orders)
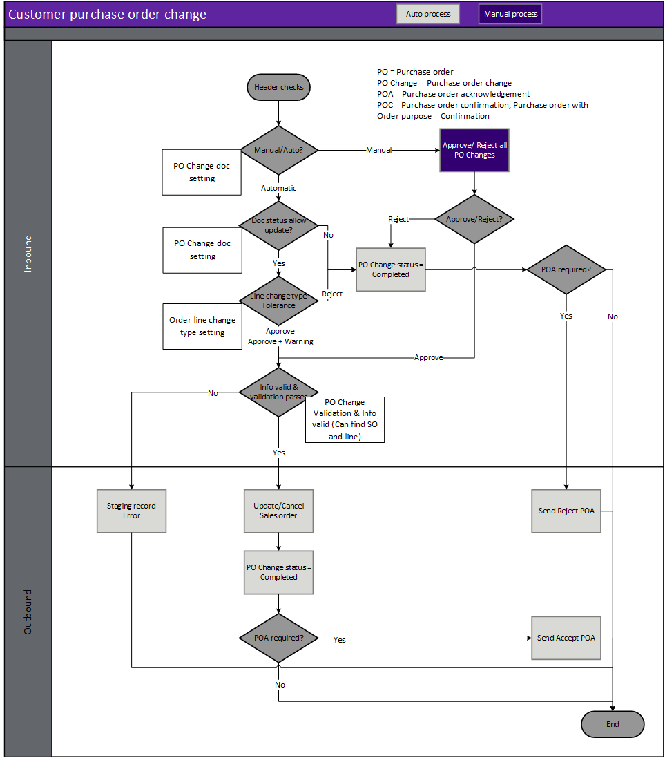
Create document

Header checks are performed when:
- Importing Customer purchase order change file
- Processing from import to staging
- Processing from staging to target.


Step 1 - Import
When a purchase order change file is imported, the file name is key to identifying the customer and therefore the document template. See Trading partners for further details. It is based on this document template that the data within the file is identified and a record created in the EDI staging table in the next step.
Note: The file mask is used to identify the trading partner and therefore template
Step 2 - Import to staging - Inbound file validation
When the purchase order change file is retrieved and imported, there are various validations that are completed before the staging record is created in the EDI staging table.
If the processing of Import to staging errors, the Inbound file’s Status will be set to Error and no staging record created.
| Rule Id |
Details |
| Check Template |
Identify a template for the Customer/Document type. This will be used to identify the whereabouts of data within the file |
Possible issues and fixes
Import to staging errors for Customer purchase order change can be viewed in:
- EDI > Files > Inbound files filtered to Status set to Error
- EDI > Document maintenance, tab Customer documents, tile File import errors
At this step the issues are usually around the file not matching the template.
- Does the file have the correct template assigned (General tab, field Template):
- No: Use Reset template to assign a different template. If this should apply to future documents for the Trading partner, also update in Trading partners.
- Yes: Review Log and fix the applicable template in EDI > Setup > Document types. Examples issues are date format, new field.
Example error for file not matching template: ‘Segment ‘<xml’ not found in EDI template mapping’
Step 3 - Staging to target
If the processing of Staging to target errors, the staging record’s Staging to target status will be set to Error and D365 target hasn’t been edited, for example sales lines updated/added.
There are various Order purposes that can be processed via the purchase order changedocument. These order purposes can be specified in Trading partners Options and will change the way the record is processed.
Note: Expectation is the customer sends price inclusive of discounts.
| Rule Id |
Details |
| Check Order purpose |
Check the Order purpose field on the order which indicate whether it is a Change or Cancellation |
| Document status |
Check if the existing D365 sales order’s Document status <= Customer purchase order change’s Document status setting. For example if the sales order has been picked, but the Document setting only allows changes up to Document status set to Confirmation, the staging record will error. |
| Line status |
If existing D365 sales order line’s status is Completed then sales line can’t be updated, and staging record will error. |
Staging line validation - Sales order

| Rule Id |
Details |
| No Valid Item |
No valid item based on the different options available |
| No Valid Item and line number combination |
Item and line number combination used to find applicable Sales line to update. Except where adding new lines. |
The following sales order checks are done when the document is being:
- Automatically processed and document setting Allow header update is set to Yes or
- Manually accepted by the user

| Rule Id |
Details |
| Deadline date |
A check of this date against the standard rules is required. (i.e. Dates are not historical) |
Possible issues and fixes
Staging to target errors for Customer purchase order can be viewed in:
- EDI > Documents > Customer purchase order change filtered to Staging to target tatus set to Error
- EDI > Document maintenance, tab Customer documents, tile PO change errors
- EDI > Document maintenance, tab Customer documents, Documents page, tab PO change
At this step the issues are usually around setup/business logic issues.
Review the Log or Version log for the applicable record to find the issue.
Example errors and possible fixes are discussed in FAQ
Settings
Settings profiles can be specified and linked to the template which is used to determine how D365 will react. Options are:
| Setting |
Details |
| Processing method |
Specifies if the changes should automatically be applied or flagged for manual approval. |
| Document status |
Check if the existing D365 sales order’s Document status <= Customer purchase order change Document setting’s Document status setting. If the Sales order’s document status is “higher”, then the change will not be applied and the EDI staging record will Error. |
Sales order line checks
The following sales order line checks are performed when a new sales line is added.

| Rule Id |
Details |
| Unit of measurement |
It should first check that this unit of measurement actually exists, a second check should be the measurement on the inventory table module for sales. If the Customer has a UOM mapping assigned, this will also be used to map their value to D365 value. |
| Unit price |
The unit price should be checked using the standard D365 pricing rules. If the prices are slightly different it should check both the Maximum positive and negative tolerance and Use customer price flag on document’s setting before giving an error/warning. Example: Item X trade agreement price 10.25 Item Y trade agreement price 8.88 Customer has a min and max tolerance setting of 0.05 Customer does not have their trade agreements entered including tax Customer sends their EDI orders including tax The setting use customer pricing is given Item X EDI file price (before converting) 11.26 (after conversion) 10.24 Item Y EDI file price (before converting) 9.70 (after conversion) 8.82 Template setting against this field is warning. A warning is only given for Item Y because it is outside of the tolerance. |
| Check multiple |
The quantity should be devisable by the multiple specified on the customer multiple table, if there isn’t one then it check the sales multiple on the item table. |
View staging table records
To view the Customer purchase order change’s staging records, go to EDI > Documents > Customer documents > Customer purchase order change.
Use this page to review staging and process EDI Customer purchase order change documents to cancel or edit an existing D365 sales order.
List page
The following EDI fields are available on the list page.
| Field |
Description |
| EDI number |
EDI Staging table record id. Select EDI number or the Details button on the Action Pane, to view the details for the selected record. The number sequence is determined by EDI number on the EDI parameters. |
| Company account |
Legal entity of the document. |
| Company GLN |
The company’s global location number is shown here. |
| Staging to target status |
The current status of the staging record. Options include: • Not Started – the order change has been successfully processed from the inbound file to the staging table but not processed. • Error – The order change has been processed from the staging table, but no updates processed to existing D365 Sales order. There are errors with the record that need to be reviewed. • Completed – The order change has been processed and either automatically processed and D365 Sales order updated or ready for Manual approval. • Canceled – The record has been manually canceled and will be excluded from processing. |
| Trading partner account |
Customer account assigned to the staging record. |
| Trading partner GLN |
The Customer’s global location number is shown here. |
| Customer Requisition |
Customer’s purchase order number which will be used to find the existing D365 sales order which requires changes. |
| Purchase order date |
The purchase order date from the EDI record is shown here. |
| EDI order purpose |
The EDI order purpose is shown here. Receiving an Order purpose Original and Confirmation will error the staging record, since these should be sent as Customer purchase order document. Only Change and Cancellation order purposes are allowed for Customer purchase order change document. |
| Store code |
The store code from the EDI record is shown here. |
| Store zone |
The store zone from the EDI record is shown here. |
| Created Date and Time |
The date and time the selected record was created in the staging table. |
| Sent |
Indicates if the Functional acknowledgement outbound has been sent to the trading partner for the inbound document record. |
The following buttons are available on the Customer purchase order change Action Pane, tab Customer purchase order change.
| Button |
Description |
| Process customer changes |
Process selected record’s change. If document setting’s Processing method is: • Automatic – The Update tolerance on Order line change type group’ is used to determine if the line can be changed. - Approve: If all the line changes received are approved, the sales order will be updated. - Approve with warning log: If all the line changes received are approved, the sales order will be updated. Warning log created on EDI staging record. - Reject with warning log: If any of the line changes received are Reject, the sales order will not be updated. The Staging record will error, but change can still be viewed via Changes on the Sales order header – EDI ribbon • Manual – The record is processed and available for manual Approve/Reject on ‘EDI Sales order processing > Pending PO changes’ or via Changes on the Sales order header on the EDI tab on the ActionPane. |
| Process all customer changes |
As per above, but for all staging records that have a Staging to target status set to Not started. |
| Inbound files |
View the inbound file record the selected staging record. |
| Trading partner |
View the trading partner details in the Trading partners page. |
| Sales Order |
If the staging record has been completed it is possible to inquire on the Sales order it updated from this button. |
| Customers |
Inquire on the Customer for the selected record. |
| Show log |
If there are Errors within the document, it is possible to review them at any time using this button. Shows only the current version. |
| Version log |
View all log versions. When a document’s status is reset and reprocessed, a new log version is created. Can view all log versions. |
| Reset Status |
You can reset the Staging to target status to Not started. This can be used to reprocess the selected record/s. Documents can only be processed if Staging to target status is set to Not started. |
| Edit reset status recurrence |
If the underlying issue was resolved after all the reset attempts have been completed the user can use this button to edit the recurrence field/s. This will: • Update Reset status profile to blank • Update the Reset status date/time to next time reset will run • Reset status attempts set to Zero and • Recurrence text updated with changed recurrence details |
| Cancel |
Select Cancel to update the Staging to target status to Canceled. Button is enabled when the Staging to target status is not set to Completed. |
The following buttons are available on the Customer purchase order change’s Action Pane, tab Acknowledgement.
The Acknowledgement tab is available on all incoming documents staging pages and enables the user to process or view the Functional acknowledgement outbound that has been created for the inbound document.
| Button |
Description |
| Send to EDI |
If the Sent field for the staging record is set to No, use this button to create the Functional acknowledgement outbound record and also update the Sent field to Yes. |
| Reset flag |
If the Sent field for the staging record has been set to Yes, use this button to reset Sent to No. |
| Functional acknowledgement |
Use this button to view the Functional acknowledgement outbound record created for the inbound document. |
The Customer Purchase order change can update the following Sales order header fields:
- Sales order - If document setting Allow header update is set to Yes.
- Delivery address: either from Store code or Delivery address
- Requested ship date
- Requested receipt date
- Confirmed dates: If purchase order change’s document setting Update confirmed ship date allows automatic update
- Sales order EDI section - Most recent EDI change record:
- Change EDI number
- Change order date
- Store code
- Requested ship date
- Requested receipt date
- Delivery time
- Change version number
- POA status: If POA required for change, will change to Pending
The following EDI Header staging fields are available on the header page.
| Field |
Description |
Target D365 field |
| Identification |
|
|
| EDI number |
EDI Staging table record id |
Sales Order > EDI > Change EDI number |
| Company account |
Legal entity of the document |
|
| Company GLN |
The company’s global location number is shown here. |
|
| Staging to target status |
The current status of the staging record. Options include: • Not Started – The staging record has been successfully processed from the inbound file to the staging table but not processed to target. • Error – The staging record has been processed from the staging table but no target has yet been created/updated. There are errors with the staging record that needs to be reviewed. • Completed – The order change has been processed and either automatically processed and D365 Sales order updated or ready for Manual approval. • Canceled – The record has been manually canceled and will be excluded from processing. |
|
| Reset status |
|
|
| Reset status profile |
Reset status profile assigned to the file/document. This will default from EDI shared parameters or can be overridden on Trading partner’s incoming and outgoing documents. The profile can also be changed to another profile which will also reset the Reset status attempts to 0 and reset the Reset status date/time |
|
| Reset status date/time |
Next date/time automatic reset status will run |
|
| Reset status attempts |
Number of reset attempts already processed. The reset attempts will stop once this number reaches the End after as per assigned Reset status profile’s Recurrence |
|
| Recurrence |
Recurrence text. Contains standard details of Recurrence, for example: • Interval (recurrence pattern) • How many times the period will run (End after) • From date/time the recurrence will start |
|
| Overview |
|
|
| Customer Requisition |
Customer’s purchase order number which will be used to find the existing D365 sales order which requires changes. |
|
| Purchase order date |
The purchase order date from the EDI record is shown here. |
Sales Order > EDI > Change order date |
| EDI order purpose |
The EDI order purpose is shown here. Receiving an Order purpose Original and Confirmation will error the staging record, since these should be sent as Customer purchase order document. Only Change and Cancellation order purposes are allowed for Customer purchase order change document. |
|
| Store code |
The store code from the EDI record is shown here. |
Sales Order > EDI > Store code And used to populate Sales order delivery address if header updates are allowed. |
| Store zone |
The store zone from the EDI PO is shown here. |
|
| General |
|
|
| Customer Requisition |
Customer’s purchase order number which will be used to find the existing D365 sales order which requires changes. |
|
| Customer Reference |
Customer’s purchase order reference. |
|
| Purchase order date |
The purchase order date from the EDI record is shown here. |
Sales Order > EDI > Change order date |
| Currency |
The currency of the order |
|
| Company GLN |
The company’s global location number is shown here. |
|
| Customer GLN |
The Customer’s global location number is shown here. |
|
| Buyer code |
The customer’s buyer code from the EDI record is shown here. |
|
| Retail buyer location |
The customer’s retail buyer location from the EDI record is shown here. |
|
| Purpose code |
The customer’s purpose code from the EDI record is shown here. |
|
| Department |
The customer’s department from the EDI record is shown here. |
|
| Package characteristic code |
The code used to for the package contents. |
|
| Package label code |
The code used for the label. |
|
| Advertisement date |
The advertisement date applicable for the order |
|
| Template Id |
The EDI templates used to create the staging table record |
|
| PO version number |
The PO version number from the EDI record. |
Sales Order > EDI > Change version number |
| Delivery |
|
|
| Delivery Name |
Address for Delivery |
Sales Order > Delivery Address. If header updates are allowed. |
| Store code |
The store code from the EDI record is shown here. |
Sales Order > EDI > Store code. If header updates are allowed. |
| Store zone |
The store zone from the EDI record is shown here. |
|
Name or description Street number Street City Suburb State Postcode Country/region |
Address for Delivery |
Sales Order > Delivery Address. If header updates are allowed. Store code: • Y – Determines Delivery address • N – EDI delivery address |
| Requested ship date |
The requested ship date (delivery window) from the EDI record is shown here. |
Sales Order > EDI > Requested ship date If staging blank will be populated by Transport days |
| Requested receipt date |
The requested receipt date (delivery window) from the EDI record is shown here. |
Sales Order > EDI > Requested receipt date. Sales order > Requested receipt date. If header updates are allowed. |
| Delivery time |
The delivery time from the EDI record is shown here. |
Sales Order > EDI > Delivery time. If header updates are allowed. |
Line fields
Document setting Processing method determines if the Customer Purchase order change can update the below Sales order line fields:
- Automatic - Order line change type group’s Update tolerance determines automatic update is allowed for the change type.
- Manual - User manually accepts change, and Order line change type group’s Update tolerance has no effect.
Fields:
- Sales order line
- Quantity
- Unit price
- Requested ship date
- Requested receipt date
- Delivery address
- Sales order line EDI tab - Most recent EDI change record:
The following EDI Line staging fields are available on the line page.
| Field |
Description |
Target D365 field |
| Line number |
The line within the EDI table/file. Used to find applicable sales line to update. Except where adding new lines. |
New lines: Sales Line > EDI > General > Line number |
| EDI order change type |
The Change or Response type code. Code specifying the type of change to the line item. Used where document setting Processing method is set to Automatic to find a match in Order line change type group assigned to the Trading partner. |
Sales line > EDI General > Order line change type |
| Item number |
The item identifier as sent by the trading partner. Used when Item Id source is: • Our item number • External item number |
New lines: Sales line> EDI > General > EDI Item number Barcode The item identifier as sent by the trading partner. Used when Item Id source is: • GTIN • Barcode |
| Bar code |
The item identifier as sent by the trading partner. |
When document type setting Item Id source is: • GTIN or • Barcode used to determine: Sales line > Item number |
| SKU |
SKU for item |
|
| Site |
Storage dimension - Site |
Sales line > Site. If staging blank will be populated by Sales order Header |
| Warehouse |
Storage dimension - Warehouse |
Sales line > Warehouse. If staging blank will be populated by Sales order Header |
| Configuration |
Product dimension - Configuration |
Sales line > Product dimension |
| Colour |
Product dimension - Colour |
Sales line > Product dimension |
| Size |
Product dimension - Size |
Sales line > Product dimension |
| Style |
Product dimension - Style |
Sales line > Product dimension |
| Version |
Product dimension - Version |
Sales line > Product dimension |
| Customer sales quantity |
The customer order quantity for this line. |
Sales line > EDI > POA response > Customer > Quantity |
| Customer inners |
The customer’s inners per outer quantity |
Sales line > EDI > POA response > Customer > Inner |
| Customer pack |
The customer’s pack quantity |
Sales line > EDI > POA response > Customer > Pack |
| Unit |
The customer unit of measure for this line |
|
| Unit Price |
Customer unit price inclusive of discounts (net price) |
Sales line > Unit price If document setting Use customer price set to Yes |
| Line amount excluding tax |
The total line amount excluding tax. |
Sales line > Unit price If document setting Use customer price set to Yes AND Staging’s Unit price is blank AND document setting Prices include GST set to No: Sales line’s Unit price is calculated by Line amount excluding tax / Customer sales quantity |
| Line amount including tax |
The total line amount including tax (if provided else 0) |
Sales line > Unit price If document setting Use customer price set to Yes AND Staging’s Unit price is blank AND document setting Prices include GST set to Yes: Sales line Unit price is calculated by Line amount including tax / Customer sales quantity |
| Requested ship date |
The requested ship date (delivery window) from the EDI record is shown here. |
Sales line > Delivery > Requested ship date. If staging blank will be populated by Sales order Header |
| Requested receipt date |
The requested receipt date (delivery window) from the EDI record is shown here. |
Sales line > Delivery > Requested receipt date. If staging blank will be populated by Sales order Header |
| Delivery name |
Address for Delivery – Delivery name |
|
| Store code |
The store code from the EDI record line is shown here. |
Sales line> EDI > General > Store code. EDI supports different store codes on line level |
| Item description |
Item description for the order line. |
Sales line > EDI > Item description |